烟台电竞学校

3个月前 (01-12)资讯

大学为什么需要电竞专业谁来教,怎么教

也许,各位家长对电子竞技的运动概念依旧存有误解,但电竞的登堂入室,已是顺应时代的结果。

电子竞技,它成长为大学里的一门课、一个方向或一个专业。类似北大、中国传媒大学都开设了电竞课堂,而在电竞领域的细分中,新近加入的是上海体育学院播音与主持艺术专业的“电竞解说”方向。

那么,高校的电子竞技学点什么?师资力量将如何配比呢?

image.png

上海体育学院开办播音与主持艺术专业的“电竞解说”方向。

谁来教?拿什么教?

2016年9月,教育部把“电子竞技运动与管理”作为《普通高等学校高等职业教育(专科)专业目录》增补专业。

随后的2017年,大学教育和电子竞技有关联的至少有3所大学。

其一,四川大学出版社出版了《电竞解说概论》。其二,中国传媒大学开设了数字媒体艺术(数字娱乐方向)专业。其三,上海戏剧学院召开了“电子竞技解说与舞美人才培养”新闻发布会。

而和这些高校类似,上海体育学院电竞解说专业的批本科学生,也已经结束了招生,将于9月入学。电竞职业选手李晓峰SKY还作为考官出现。

简言之,高校的电竞全新专业,必须用全新思维来办。

电竞职业选手李晓峰SKY成为考官。

首先是引进“外脑”,借鉴外力。

对于高校而言,电竞的教材是一张白纸,如何选材正确引导,就需要“拿来主义”。

目前上海体育学院电竞解说已和英国电竞公司洽谈购买英国课程,利用国外教育和培训资源,借鉴发达对电竞的全面认识,更规范,更国际化,更职业化地培养学生。

此外,学校方面也和其他产业公司合作,自主编写教材。在授课教师方面,也会引进“外脑”,对接业界。

这是互联网思维下的互联网教学,也是突破传统教育的一次尝试。

在这个基础上,将来专业还会逐渐拓展,朝着电子竞技的赛事运营等方面发展。在条件成熟时,引进经纪人公司,挖掘明星学生。

其次是资源的配合和整合。

电竞解说专业将积极和世界电竞资源对接,专业也可以延伸拓展,做电子竞技发展规划,引导文创产业的发展。

2017年12月14日,上海市发布了《关于加快本市文化创意产业创新发展的若干意见》(简称文创五十条),其中就着重提到电竞游戏产业。

未来五年,上海将基本建成现代文化创意产业重镇,其中将着重提升动漫游戏原创能力,深化动漫游戏公共服务,加快全球电竞之都的建设。

电竞解说专业立足上海,除了培养人才,还可通过高校的智力资源,做电子竞技解说的标准。这都是电子竞技立足高校,走出高校的重要布局和利好。

电竞赚钱吗

山西体育职业学院电竞专业授课。

高校为什么需要电子竞技

不过,对于外界的误解和部分家长的担心,还是要阐明下,高校电子竞技的内涵。

在普通人印象中,电子竞技就是打游戏,但其实,参与电子竞技的选手只是一部分,其他还有许多相关人员。

这些人包括教练、裁判员、电子竞技场馆运维人员、电竞解说、电竞开发人员。就像一场体育比赛,可能主角是运动员,其实参与人群更多的是教练员、记者、竞赛工作人员等。

既然电子竞技是体育项目,是产业,在初级发展阶段,它是野蛮成长的,一些天才玩家或早期接触者,自然成为佼佼者。但是当电子竞技发展到一定阶段,人才缺口就出现了,因此这个行业的教育、培训必然要跟上。

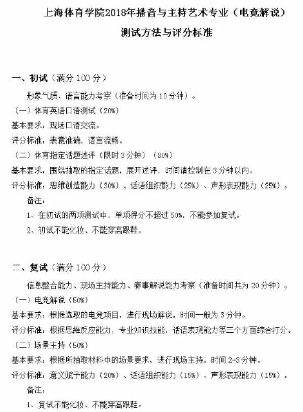
上海体育学院电竞解说招生要求。

既然教育、培训成为电子竞技发展的必须,与其让一些未必有资质、无法保证品质的机构参与其中,不如大学教育利用其资源、资质介入,为电子竞技正名,利用正当途径传播电子竞技,正确引导。

也就是说,通过高等教育的引导,电子竞技会朝更专业的方向发展。大学教育不仅仅是培养电子竞技玩家和选手,更重要的为整个电子竞技产业培养人才。

例如,电子竞技场馆设计、电子竞技比赛的标准制定、运营人才、解说人才培养。

高等教育及时介入,按照教育规律来做事,这也是电子竞技从无序走向有序的一个过程。

申明:文章来源自网络人工编辑结合AI辅助编写,解释权归网站所有